Unidades De Concentracion De Los Sistemas Dispersos
Al poner luz a través del coloide éste se dispersa y se puede ver dentro de él. Constituidas por dos o mas.

Sistemas Dispersos Unidad Objetivos De La Unidad Pdf Descargar Libre
Unidades de concentración de los sistemas dispersos by luis valencia martinez.

Unidades de concentracion de los sistemas dispersos. Se explica que es concentración y se muestran las fórmulas de sus unidades. No se miran a simple vista. Esto significa que para preparar la solución saturada podemos disolver 10 g de la sustancia X en 100 mL de agua. Los sistemas dispersos son mezclas de dos o mas sustancias simples o compuestas en donde hay una fase dispersa o discontinua que en la mayoría de casos esta en menor cantidad y una fase dispersante o continua que generalmente interviene en mayor proporción. Esta forma de expresar la concentración de una mezcla relaciona la masa del soluto con la masa total de la solución que equivale a la suma de las masas del soluto y del solvente. 33 Métodos de separación de mezclas.
Tipos de sistemas dispersos. Build free Mind Maps Flashcards Quizzes and Notes Create discover and share resources Print Pin great learning resources Register Now. Sus moléculas son mas grandes que las del disolvente. La concentración molar o simplemente la molaridad M se define como la cantidad de moles de. UNIDADES DE CONCENTRACION DE LOS SISTEMAS DISPERSOS. Una disolución es una mezcla homogénea a nivel molecular o iónico de dos o más sustancias puras que no reaccionan entre sí cuyos componentes se encuentran en proporciones variables.
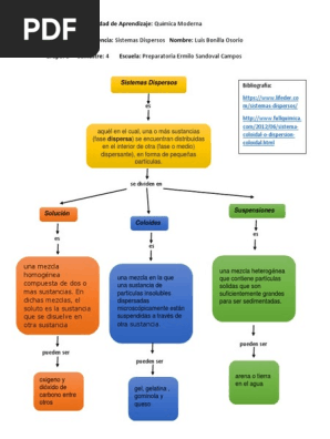
Comprendes la utilidad de los Sistemas Dispersos. Las partículas en las suspensiones son visibles a nivel macroscópico mayores a 1 µm y de los coloides a nivel microscópico entre 1 nm y 1 µm. Conocer las unidades de concentración de los sistemas dispersos disoluciones coloides y suspensiones. Propiedad que tienen algunas sustancias para poder disolverse en otras Concentración. UNIDADES DE CONCENTRACION DE LOS SISTEMAS DISPERSOS. Si la cantidad de soluto es la máxima que puede disolver el solvente a una temperatura dada.
31 Clasificación de la materia. Las partículas disueltas soluto- tienen tamaño molecular o iónico lo cual hace prácticamente imposible observarlas a simple vista las partículas dispersas son de mayor tamaño que las de. Principales unidades en molaridad molalidad ppm y normalidad. H Las suspensiones se diferencian de los coloides o sistemas coloidales principalmente en el tamaño de las partículas de la fase dispersa. Sistemas Dispersos Dependiendo del tamaño de las partículas los sistemas dispersos se clasifican en. Los términos de concentración de una disolución diluida o concentrada resultan.
Otra forma de expresar las concentraciones es por. Imprecisos cuando se requiere expresar las cantidades de los componentes de una. También se puede definir como una mezcla homogénea formada por un disolvente y por uno o varios solutos. Esta forma de expresar la concentración de una mezcla relaciona la masa del soluto con la masa total de la solución que equivale a la suma de las masas del soluto y del solvente. La fracción molar es adimensional de. Debido a ser de mayor tamaño que los átomos y las moléculas.
Unidades de concentración de los sistemas dispersos Fracción Molar X Es una forma de expresar la concentración de las disoluciones relacionando los moles de soluto por los moles de la disolución. Identificar las características distintivas de los sistemas dispersos disoluciones coloides y suspensiones Calcular la concentración de las disoluciones Comprender la utilidad de los sistemas dispersos en los sistemas biológicos y en si entorno UNIDADES QUIMICAS. UNIDADES DE CONCENTRACIÓN DE LOS SISTEMAS DISPERSOS PORCENTUAL MOLAR NORMALIDAD Solubilidad. Si la solubilidad de una sustancia X es de 10 g en 100 mL de agua. Esta forma de expresar la concentración de una mezcla relaciona la masa del soluto con la masa total de la solución que equivale a la suma de las masas del soluto y del solvente. SISTEMAS DISPERSOS Y SOLUCIONES.
Solución por lo cual se requieren métodos cuantitativos. Disoluciones coloides y suspensiones. La concentracion de una disolucion puede expresarse como vpartes de masa de soluto estos caculos son muy importantes para la elaboracion del suero como los usados para evitar la deshidratacion para los pacientes de los hospitales. Disoluciones coloides y suspensiones. Unidades de concentración de los sistemas dispersos. Unidades de concentración de los sistemas.
Cantidad de soluto que contenida en una determinada cantidad de disolvente.

Mapa Conceptual Materia Mapa Conceptual Mapas Conceptuales Creativos Mapa Conseptual
Mapa Conceptual Sistemas Dispersos Pdf Mezcla Fisica Aplicada E Interdisciplinaria

Mapa Conceptual De Sistemas Dispersos Demi Mapa

Unidades De Concentracion De Los Sistemas Dispersos By Isabel Macias

Unidades De Concentracion De Los Sistemas Dispersos By Yax Prz Vazquez

Mapa Conceptual Sistemas Dispersos Tong Ilmu

La Tabla Periodica Tabla Periodica Ensenando Ciencias Recursos Educativos

Las Unidades De Concentracion En Los Sistemas Dispersos Aspectos Teoricos Explorer Biogen

Unidades De Concentracion Youtube

Share From Genial Ly Kviz Egeszseg Videok

Unidades De Concentracion De Los Sistemas Dispersos By Luis Valencia Martinez
Mapa Conceptual Sistemas Dispersos Tong Ilmu

Las Unidades De Concentracion En Los Sistemas Dispersos Aspectos Teoricos Explorer Biogen

Compartido Desde Genial Ly En 2021 Concentracion De Soluciones Unidades De Concentracion Soluciones Quimicas
Posting Komentar untuk "Unidades De Concentracion De Los Sistemas Dispersos"